Aller au contenu principal
  • BIENVENUE
    • Actualités
      • Agenda
      • Rétrospective
    • Présentation-Historique
      • Histoire
      • Géographie
    • Tourisme
    • Communication
      • Forges Actu
        • Année en cours
        • Année précédente
      • Entre Nous Forgerons
      • Panneau Pocket
      • On parle de nous
  • MUNICIPALITÉ
    • Mot du maire
    • Conseil Municipal
      • Compte-rendu des conseils municipaux
    • Panneau d’affichage
    • Les commissions
    • Conseil des jeunes
    • CCAS
    • Personnel de la mairie, organisation
    • Finances
    • Présentation CAE
    • Plaquette simplifiée DICRIM
    • DICRIM
    • Plan Communal de Sauvegarde
  • VIE LOCALE
    • Salles communales
    • Agence Postale Communale
    • santé-Social
      • Cabinet médical
      • Infirmières
      • Pharmacie
      • Maison d’assistantes maternelles
      • Liste des assistantes maternelles
      • Assistante sociale
    • Urbanisme
      • Plan local d’urbanisme
      • Règles d’urbanisme
      • Travaux, Voirie
        • Réalisations
        • Projets
    • Industries Artisanat Commerces
      • Zone artisanale
      • Liste des corps de métiers sur la commune
    • Collecte des déchets
      • Ramassage des déchets
      • Déchetterie
    • Eau et Assainissement
  • JEUNESSE
    • Ecole
      • Présentation
      • Inscription scolaire
    • Restaurant scolaire
    • Accueil périscolaire
    • Accueil de loisirs mercredis et vacances
  • FORMALITÉS
    • Documents d’identité
    • PASS communautaire
    • Recensement militaire
    • Inscription sur liste électorale
    • Permis de construire et déclaration préalable de travaux
    • Liens utiles
  • LOISIRS
    • Sortir aux forges
      • Evénements à venir
      • Rétrospective
      • Bibliothèque
    • Associations
      • Amicale Loisirs Retraites (ALR)
      • Amis de l’Ecole
      • Au fil des Forges
      • Forges Festi Loisirs (FFL)
      • Saint Eloi
    • Sports
      • Activités sportives
      • École de pêche
      • Activités sportives et culturelles proposées par Epinal/Golbey
  • CONTACT

Les forges

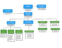
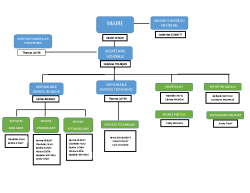
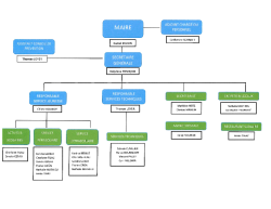
Personnel de la mairie, organisation

ORGANIGRAMME 2026 ORGANIGRAMME 2026

Actualité

Animation Faune & Flore de la tourbière de la Comtesse : 17/05/2026

Prochaine permanence numérique : 12/05/2026

FERMETURE EXCEPTIONNELLE AGENCE POSTALE COMMUNALE

TAILLE DES HAIES : suspension de l'arrêté préfectoral

OPÉRATION NATURE PROPRE : 26 avril 2026

Accès Personnel

Adresse
10 rue de la Mairie 88390 – Les Forges
Téléphone : 03.29.82.49.43 – Fax : 03.29.33.03.11

Nous contacter


Ouverture

Du Lundi au samedi : de 8h30 à 11h30
Lundi, Mardi, Jeudi : de 14h00 à 17h00

Site de Campagnol
  • Facebook
  • Twitter
  • rss
  • Météo chez nous
  • Géolocalisation
  • Nous écrire
×

Météo

×

×

CONDITIONS D’UTILISATION

Cet espace est mis à votre disposition pour nous adresser un message par voie dématérialisée.

Nous vous rappelons que les propos à caractères injurieux, racistes ou diffamatoires, constituent des délits sanctionnés de trois ans d’emprisonnement et d’une amende de 45 000 euros (article 441-1 du code pénal).

Aller au contenu principal
Ouvrir la barre d’outils Outils d’accessibilité

Outils d’accessibilité

  • Augmenter le texteAugmenter le texte
  • Diminuer le texteDiminuer le texte
  • Niveaux de grisNiveaux de gris
  • Haut contrasteHaut contraste
  • Contraste négatifContraste négatif
  • Arrière-plan clairArrière-plan clair
  • Liens soulignésLiens soulignés
  • Police lisiblePolice lisible
  • Réinitialiser Réinitialiser
Nous utilisons des cookies pour vous garantir la meilleure expérience sur notre site. Si vous continuez à utiliser ce dernier, nous considérerons que vous acceptez l'utilisation des cookies.Tout accepterTout refuserEn savoir plus